15602200891

扫描上面的二维码

随时随地了解招生动态!

×


联考咨讯

联考咨讯 您的位置:学院首页 > 联考咨讯>

暨港教育-港澳台侨联考强化班:港澳台联考是基于普高课本,还是基于其他特别的教材出题(考纲分析)

2024-07-13


港澳台联考作为一门独立于高考外的考试,那它的考试题目是基于普通高中课本还是其他特别的教材呢?

可以告诉大家,虽然港澳台联考的考试内容和形式与内地高考有所不同,但它们都是基于国家统一的教育标准和要求来命题的,学生的学习内容和难度相似,也就是说港澳台联考是基于普高课本出题的。

那么港澳台联考都考些什么呢?我们来看看。

稿定设计-9.jpg

港澳台侨全国联考考试科目仍分为文理两科,其中文科考语数英+历史、地理,理科考语数英+物理、化学,考试科目共五科,单科满分150,总分750

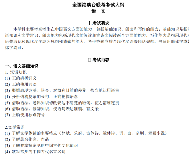
语文

语文基础知识+文言文阅读+文言文翻译、默写+白话文阅读+写作

试卷分为两个部分:

第一部分为选择题,共18题,分值约占全卷分值的36%;第二部分为简答题和作文非选择题10题,分值约占全卷分值的64%,其中的作文题为60分,占全卷分值的40%

图片3.png 

详细考纲

图片4.png 

语文考试难度适中。作文是命题作文,需要考生根据题目要求进行创作;阅读因为包括了文言文阅读和现代文阅读,所以难度相对较高;基础知识考察较为广泛,涉及文化常识、文学常识等。

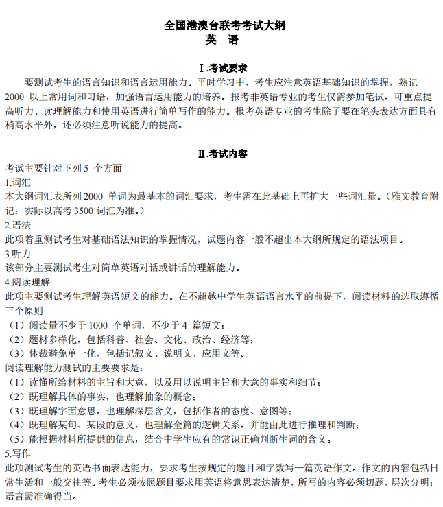
数学

代数+三角+解析儿何+立体几何+统计与概率

试卷分为三个部分:

第一部分选择题,共12题,分值占全卷的40%;第二部分填空题,共6题,分值占全卷的20%;第三部分解答题,共4题,分值占全卷分值的40%。

图片5.png 

详细考纲

图片6.png 

 

稿定设计-17.jpg


 

与内地高考相比,数学难度较低但也需要考生具备一定的数学基础

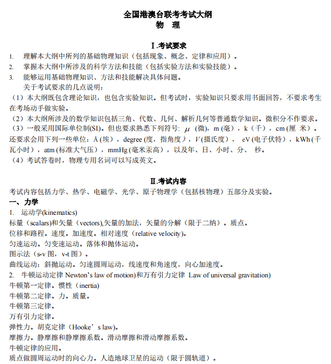
英语

听力+英语运用+阅读理解+短文改错+写作

试卷分为两个部分,第一部分为听力题,共20题,分值占全卷的20%;第二部分为笔试题,分值占全卷的80%。

图片7.png 

详细考纲

图片8.png 

英语考试难度适中主要考察考生的语言知识和语言运用能力听力难度较高且对词汇的要求最好熟练掌握2000-3500个单词。

文科

历史

中国近代史+中国古代史+世界史。

试卷分为两个部分,第一部分是选择题,共20题,分值占全卷的40%;第二部分为非选择题,共4题,分值占全卷的60%

图片9.png 

详细考纲

图片10.png 

历史考试难度适中港澳台联考中的历史相对较为细节化更偏向历史事实掌握,解答问答题需要较强的文学文化知识积累考试难度主要集中在记忆和理解方面,需要考生具备较好的历史素养和思维能力。

地理

自然地理+人文地理+区域地理。

试卷分为两个部分,第一部分为选择题,共20题,分值占全卷的40%;第二部分为非选择题,共7题,分值占全卷的60%

图片11.png 

详细考纲

图片12.png 

 

地理考试难度适中。考试中很多题目涉及到实际应用,要求学生能够运用所学知识解决实际问题具备较强的知识迁移能力和综合分析能力

稿定设计-19.jpg

理科

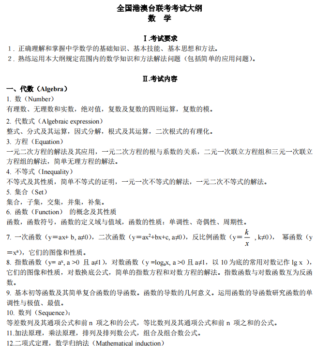
物理

力学+电学+热学+光学+原子物理学。

试卷分为两个部分,第一部分为选择题,共13题,分值约占全卷的35%;第二部分为非选择题,共6题,分值约占全卷的65%

图片13.png 

详细考纲

图片14_new.png 

物理考试难度较高。因为港澳台联考物理考点中的平行板电容器、原子物理、几何光学、热学等这些题目在高考中不太常见或不作为重点考察

化学

基本概念和原理+无机+有机+计算+实验。

试卷分为两个部分,第一部分为选择题,共15题,分值约占全卷的40%;第二部分为非选择题,共6题,分值约占全卷的60%

图片15.png 

详细考纲

图片16.png 

化学考试难度微高。港澳台联考在设题角度上可能更加细致,需要掌握大量的化学方程式和计算,以及理解化学实验的过程和原理,一些内容的考察难度也较高

总的来说,港澳台联考的大部分内容都是我们在普通初高中课本里学过的内容,只要按部就班地认真学习过来,等到上高中后再逐步转移学习重心,还是可以在港澳台联考中取得良好成绩的。

想要上文全部的详细考纲,可以联系招生老师领取哦!

 


如果您还想了解:港澳台侨联考培训课程,港澳台侨升学规划咨询,可以扫下方微信二维码添加老师一对一咨询,也可以拨打暨港教育-港澳台侨联考强化班咨询热线:020-29126918

可以直接跟招生老师联系:

徐老师:13060968665(微信同号)

罗老师:18903009286(微信同号)







1713512224715647.png

扫码添加老师咨询详情